X
让中国企业受世界尊重
咨询热线
19935563925
网站首页
关于我们
公司介绍
组织架构
资质证书
公司文化
经典案例
认证服务
质量管理体系
环境管理体系
职业健康安全管理体系
信息安全管理体系
信息技术服务管理体系
能源管理体系
业务连续性管理体系
合规管理体系认证
信息中心
公司新闻
行业新闻
法律法规
ISO三体系认证
ISO27001信息安全认证
ISO20000信息技术服务管理体系认证
ISO50001能源管理体系认证
碳相关认证
认证补贴
公开文件
认证申请文件
认证流程图
认证收费标准
公正性和保密性声明
认证业务范围
社会责任报告
认证实施规则
获证组织须知
证书样本
公开文件
体系标准
客户需知
依法从事认证活动自我申明
领拓认证机构标志
在线申请
在线申请
人才招聘
人才招聘
联系我们
联系我们
公开文件
认证申请文件
认证流程图
认证收费标准
公正性和保密性声明
认证业务范围
社会责任报告
认证实施规则
获证组织须知
证书样本
公开文件
体系标准
客户需知
依法从事认证活动自我申明
领拓认证机构标志
网站首页
公开文件
认证实施规则
认证实施规则
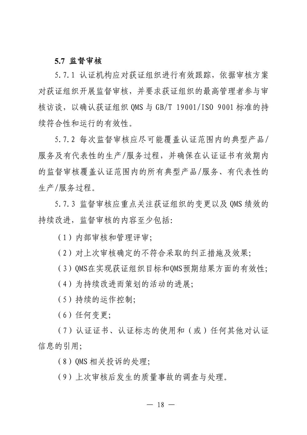
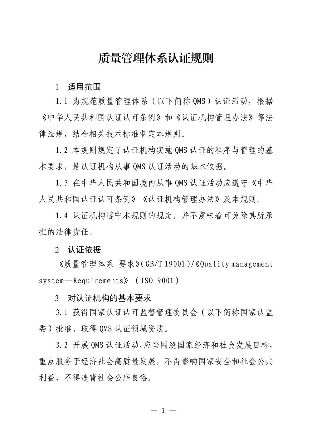
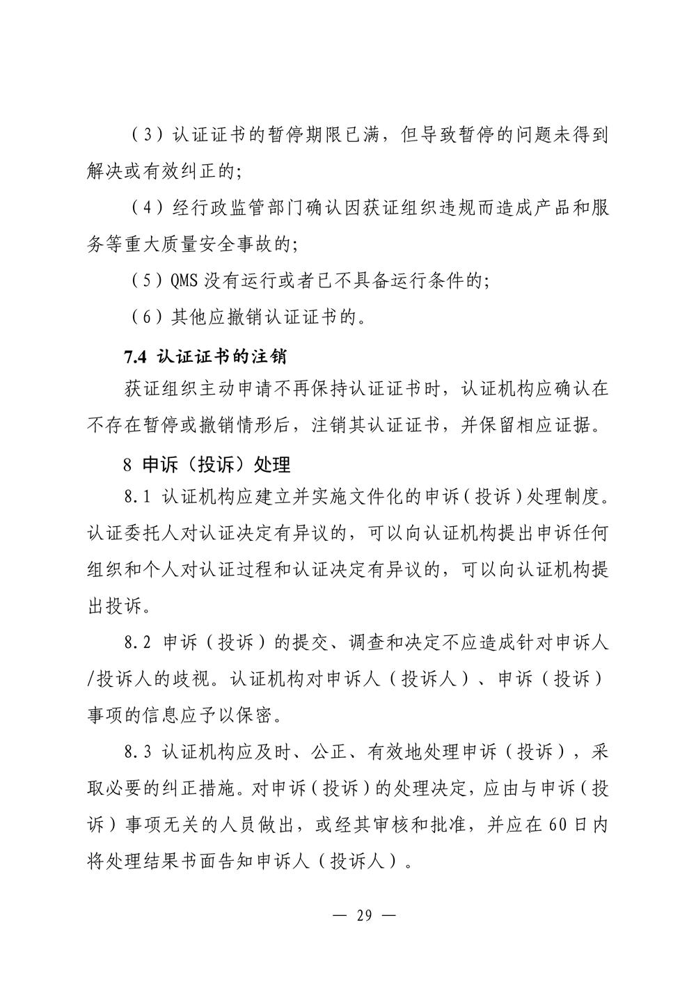
ISO9001质量管理体系认证规则
发布日期:2026-03-17 浏览次数:59
上一篇:
ISO50001能源管理体系认证规则
下一篇:
ISO50001能源管理体系认证规则释义